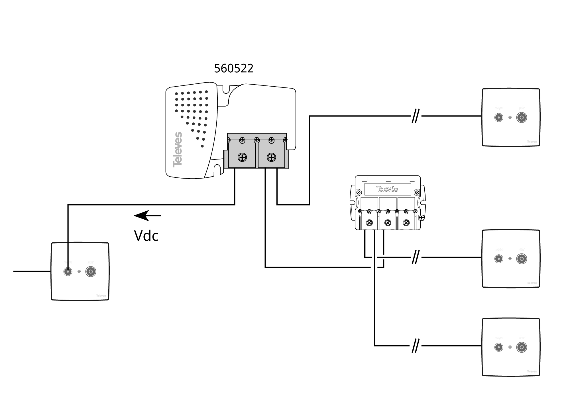
Wzmacniacz domowy PicoKom 2 wyjścia: VHF/UHF – LTE700 Ready
2-wyjściowy wzmacniacz domowy z automatyczną regulacją poziomu do rozszerzenia domowej sieci TV naziemnej.
Wyposażony w selektywny filtr LTE700/5G oraz zasilanie poprzez wejście dla zasilania przedwzmacniaczy lub systemu BOSS.
EAN13: 8424450246498
- Plug&Play: wyposażone w automatyczną regulację wzmocnienia
- Estetyczny design i zredukowane wymiary: montaż w obudowach o wymiarach 100x100 mm
- System połączeniowy EasyF
- Zintegrowany zasilacz impulsowy o dużej wydajności: mniejszy pobór prądu (ok. 40% mniej w porównaniu ze standardowym wzmacniaczem)
- W pełni zautomatyzowana produkcja poddana rygorystycznej kontroli jakości
- Przełącznik ON/OFF przejścia DC do zasilania przedwzmacniaczy lub systemu BOSS
- Łatwy montaż, zachowując minimalny promień gięcia kabli koncentrycznych
- Przykręcane do ściany
System połączeniowy EasyF - łatwy i szybki montaż
EasyF jest innowacyjnym systemem połączeniowym przewodu wewnętrznego (żyły) kabli koncentrycznych. Żyła jest wprowadzana bezpośrednio do urządzenia, zwiększając w ten sposób niezawodność połączenia. Ponadto, dzięki braku zastosowania złączy F, możliwa jest redukcja wymiarów urządzenia oraz zabezpieczenie dwóch kabli za pomocą jednej śrubki.
- Oszczędność czasu: szybszy montaż, brak potrzeby nakładania złączy na kable koncentryczne. Ponadto, unika się procesu gwintowania/nakręcania złączy w urządzeniu, co czasem jest wręcz niemożliwe z powodu braku odpowiedniej przestrzeni
- Niezawodne połączenie: kołnierz, który utrzymuje kabel, uniemożliwia poluzowanie kabla
- Oszczędność w kosztach: instalacja nie wymaga dodatkowych złączy typu F lub IEC
- Optymalizacja przestrzeni: wejścia oraz wyjścia znajdują się po tej samej stronie urządzenia, dzięki czemu unika się zaginania kabli oraz ułatwia się prace instalacyjne
- Trzy proste kroki montażowe - połączenie dwóch kabli wymaga jedynie odkręcenia i przykręcenia pokrywy:
1. Odkręć pokrywę rozgałęźnika, aby uzyskać dostęp do połączenia
2. Wprowadź wcześniej przygotowany kabel koncentryczny
3. Zamknij i przykręć pokrywę
Dowiedz się więcej o niezawodności systemu EasyF
Dzięki EasyF, połączenie kabla koncentrycznego z urządzeniem jest wykonywane poprzez zautomatyzowany system wprowadzenia żyły kabla do kontaktu, bez konieczności wykonywania spawu.
- Dłuższa żywotność urządzenia: eliminacja spoin wydłuża żywotność urządzenia
- Redukcja awaryjności, zazwyczaj spowodowanych przez spawanie na zimno
- Optymalizacja oddziaływania elektromagnetycznego przy wysokich częstotliwościach
- Wzmocnienie naszego zaangażowania w ochronę środowiska: brak zanieczyszczeń spowodowanych procesami spawania oraz mniejsze zużycie prądu w procesach produkcyjnych
| Liczba wyjść | 2 | |||
|---|---|---|---|---|
| Wyjście TV | Nie | |||
| Zakres częstotliwości | MHz |
| ||
| Zysk | dB |
| ||
| ## | dB |
| ||
| Poziom wyjściowy DIN45004B | dBµV |
| ||
| Poziom wyjściowy EN60728-3 IMD3 2tones -35dB | dBµV |
| ||
| Poziom wyjściowy 10Ch DVB-T | dBµV |
| ||
| Poziom wyjściowy 2CH DBV-T | dBµV |
| ||
| Wspołczynnik szumu | dB |
| ||
| Zasilanie wejść | Vdc | 12 | ||
| Maks. prąd na wejściu | mA | 150 | ||
| Napięcie wejściowe | Vac | 220 ... 230 | ||
| Zakres częstotliwości sieci | 50 Hz / 60 Hz | |||
| Maks. prad | mA | 30 | ||
| Zużycie przy maks. mocy | W | 3,7 | ||
| Temperatura pracy | °C | -5 ... 45 | ||
| Stopień ochrony (IP) | 20 |
Dane fizyczne
Waga netto: 128 g
Waga brutto: 150 g
Szerokość: 90 mm
Wysokość: 68 mm
Głębokość: 28 mm
Główna waga produktu: 128 g
Opakowanie
Pudełko 1 szt.
Pudełko kartonowe 10 szt.
Skrzynka 150 szt.
| tlv_discontinued | Nie | ||||||||||||||||||||||||||||||||||||||||||||||||||||||||||||||||||||||
|---|---|---|---|---|---|---|---|---|---|---|---|---|---|---|---|---|---|---|---|---|---|---|---|---|---|---|---|---|---|---|---|---|---|---|---|---|---|---|---|---|---|---|---|---|---|---|---|---|---|---|---|---|---|---|---|---|---|---|---|---|---|---|---|---|---|---|---|---|---|---|---|
| tlv_tags | System połączeniowy EasyF - łatwy i szybki montaż
EasyF jest innowacyjnym systemem połączeniowym przewodu wewnętrznego (żyły) kabli koncentrycznych. Żyła jest wprowadzana bezpośrednio do urządzenia, zwiększając w ten sposób niezawodność połączenia. Ponadto, dzięki braku zastosowania złączy F, możliwa jest redukcja wymiarów urządzenia oraz zabezpieczenie dwóch kabli za pomocą jednej śrubki.
1. Odkręć pokrywę rozgałęźnika, aby uzyskać dostęp do połączenia 2. Wprowadź wcześniej przygotowany kabel koncentryczny 3. Zamknij i przykręć pokrywę Dowiedz się więcej o niezawodności systemu EasyFDzięki EasyF, połączenie kabla koncentrycznego z urządzeniem jest wykonywane poprzez zautomatyzowany system wprowadzenia żyły kabla do kontaktu, bez konieczności wykonywania spawu.
|
||||||||||||||||||||||||||||||||||||||||||||||||||||||||||||||||||||||
| tlv_reflog | NV202PICOLTE2 | ||||||||||||||||||||||||||||||||||||||||||||||||||||||||||||||||||||||
| tlv_tabla_especificaciones |
|
||||||||||||||||||||||||||||||||||||||||||||||||||||||||||||||||||||||
| tlv_ean | 8424450246498 | ||||||||||||||||||||||||||||||||||||||||||||||||||||||||||||||||||||||
| tlv_dim_product_x | 90 | ||||||||||||||||||||||||||||||||||||||||||||||||||||||||||||||||||||||
| tlv_dim_product_x_label | Szerokość | ||||||||||||||||||||||||||||||||||||||||||||||||||||||||||||||||||||||
| tlv_dim_product_x_unit | mm | ||||||||||||||||||||||||||||||||||||||||||||||||||||||||||||||||||||||
| tlv_dim_product_y | 68 | ||||||||||||||||||||||||||||||||||||||||||||||||||||||||||||||||||||||
| tlv_dim_product_y_label | Wysokość | ||||||||||||||||||||||||||||||||||||||||||||||||||||||||||||||||||||||
| tlv_dim_product_y_unit | mm | ||||||||||||||||||||||||||||||||||||||||||||||||||||||||||||||||||||||
| tlv_dim_product_z | 28 | ||||||||||||||||||||||||||||||||||||||||||||||||||||||||||||||||||||||
| tlv_dim_product_z_label | Głębokość | ||||||||||||||||||||||||||||||||||||||||||||||||||||||||||||||||||||||
| tlv_dim_product_z_unit | mm | ||||||||||||||||||||||||||||||||||||||||||||||||||||||||||||||||||||||
| tlv_weight_product_label | Główna waga produktu | ||||||||||||||||||||||||||||||||||||||||||||||||||||||||||||||||||||||
| tlv_weight_product | 128 | ||||||||||||||||||||||||||||||||||||||||||||||||||||||||||||||||||||||
| tlv_weight_product_unit | g | ||||||||||||||||||||||||||||||||||||||||||||||||||||||||||||||||||||||
| tlv_gross_weight_label | Waga brutto | ||||||||||||||||||||||||||||||||||||||||||||||||||||||||||||||||||||||
| tlv_gross_weight | 150 | ||||||||||||||||||||||||||||||||||||||||||||||||||||||||||||||||||||||
| tlv_gross_weight_unit | g | ||||||||||||||||||||||||||||||||||||||||||||||||||||||||||||||||||||||
| tlv_net_weight_label | Waga netto | ||||||||||||||||||||||||||||||||||||||||||||||||||||||||||||||||||||||
| tlv_net_weight_unit | g | ||||||||||||||||||||||||||||||||||||||||||||||||||||||||||||||||||||||
| tlv_net_weight | 128 | ||||||||||||||||||||||||||||||||||||||||||||||||||||||||||||||||||||||
| tlv_1_type_pack | Pudełko | ||||||||||||||||||||||||||||||||||||||||||||||||||||||||||||||||||||||
| tlv_1_type_pcs_pack | szt. | ||||||||||||||||||||||||||||||||||||||||||||||||||||||||||||||||||||||
| tlv_1_pcs_pack | 1 | ||||||||||||||||||||||||||||||||||||||||||||||||||||||||||||||||||||||
| tlv_2_pcs_pack | 10 | ||||||||||||||||||||||||||||||||||||||||||||||||||||||||||||||||||||||
| tlv_2_type_pack | Pudełko kartonowe | ||||||||||||||||||||||||||||||||||||||||||||||||||||||||||||||||||||||
| tlv_2_type_pcs_pack | szt. | ||||||||||||||||||||||||||||||||||||||||||||||||||||||||||||||||||||||
| tlv_3_pcs_pack | 150 | ||||||||||||||||||||||||||||||||||||||||||||||||||||||||||||||||||||||
| tlv_3_type_pack | Skrzynka | ||||||||||||||||||||||||||||||||||||||||||||||||||||||||||||||||||||||
| tlv_3_type_pcs_pack | szt. |
-
Arkusz danych
DS05210008_000_ES-EN-FR-IT-DE-PL-RU-PT_560521_560522_560523.pdf
(1.43 MB) -
Deklaracja zgodności
DOC03220003_0_560522.pdf
(0.21 MB) -
Specyfikacje techniczne
technical_specifications_pl_PL_TEC08220028_560522.pdf
(0.11 MB) -
Produkt arkusz
560522_pl_PL_product_sheet_PSH01232229_560522.pdf
(0.19 MB)